首页
学校概况
学校动态
学校新闻
公示公告
校园文化
学生活动
团员活动
平安校园
中职教育
教育教学
教育教研
师资队伍
校企合作
成人教育
成人学历教育
成人继续教育
招生
招生政策
招生简章
就业情况
校企合作
就业
学前教育
幼儿保育
汽车运用与维修
汽车美容与装潢
汽车服务与营销
机电技术应用
社会文化艺术
旅游服务与管理
高星级饭店运营与管理
电子商务
计算机应用
母婴照护
政策法规
招贤纳才
ARTICLE
LISTS
成人学历教育
您的位置:
首页
成人学历教育
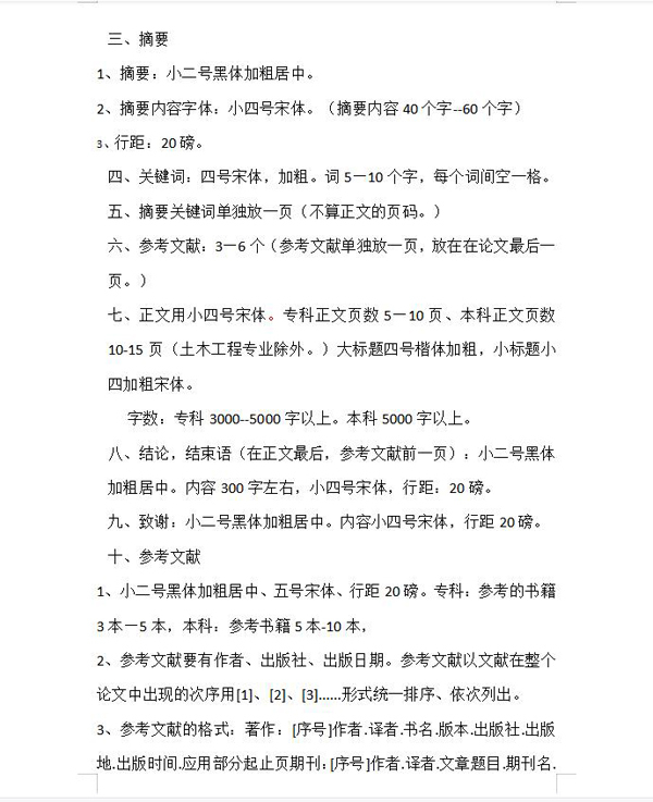
公示公告——专科、本科论文要求
公示公告——专科、本科论文要求
2022-04-08 19:00
/
查看:42925
公示公告——毕业照片要求
2024年成人高考招生简介
Copyright © 2020石河子中山中等职业技术学校 All Rights Reserved www.shzzsxx.cn
技术支持
百疆图网络服务有限公司
新ICP备2020001138号-1
公安机关备案号:新公网安备65910102000175号